Le besoin
Le besoin, recouvre l'ensemble de tout ce qui apparait « être nécessaire » à une personne, qu'elle en soit consciente ou non. Chaque objet technique est conçu pour répondre à un besoin, il n'est pratiquement jamais conçu par hasard (sauf dans de quelques rares cas), et sa conception fait l'étude d'une analyse de ce besoin.
Pour analyser le besoin on doit se poser 3 questions essentielles :
• A qui l'objet rend il service ?
• Sur quoi agit-il ?
• Dans quel but ?
On peut représenter graphiquement ce besoin à l'aide d'un diagramme issu de la méthode APTE (APplication aux Techniques d'Entreprise), appelé usuellement « diagramme bête à corne ».
Si l'objet technique ne répond pas à un besoin alors il n'est d'aucune utilité !
Un objet technique répond toujours à un besoin exprimé par l'homme et défini par la fonction d'usage[*].
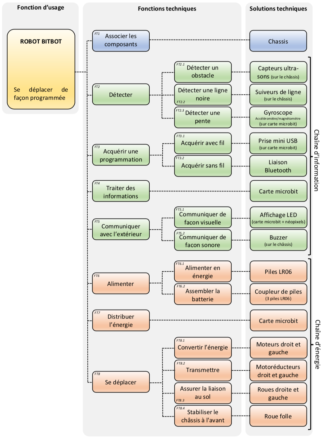
L'analyse fonctionnelle
Un système contient de nombreux composants, qui constituent des solutions techniques. Ces composants agissent sur de l'énergie, de la matière, de l'information, et les transforment.
Rassemblés, ils permettent de réaliser la fonction globale en réalisant chacun une fonction technique.
Cette représentation peut se faire sous plusieurs formes, diagramme pieuvre, FAST (Function Analysis System Technique), SysML (System Modeling Langage).
CHAINE D'INFORMATION-CHAINE D'ENERGIE
Un système peut être décrit sous la forme de 2 chaînes fonctionnelles, une chaîne d'information qui traitera tous les signaux informationnels, qu'ils proviennent de l'utilisateur ou du système lui même et une chaîne d'énergie qui permettra les actions du système à partir d'une source d'énergie. Cette description répond à une norme graphique, elle est « normalisée »
Chaque bloc fonctionnel (fonction) est assuré par un ou plusieurs composant(s), pour les trouver on se pose les questions suivantes:
Qu'est-ce qui permet au système de .......... les informations?
Qu'est-ce qui permet au système de .......... l'énergie?

